近日,纸牌游戏在线玩中心
桃生物学与种质创新团队在Plant Physiology and Biochemistry杂志在线发表了题为“Genome assembly and epigenetic regulation of auxin pathway genes during peach fruit swelling”的研究论文,揭示了DNA甲基化通过调控生长素代谢基因参与果实膨大的表观遗传机制,为培育高产优质桃新品种奠定了理论基础。

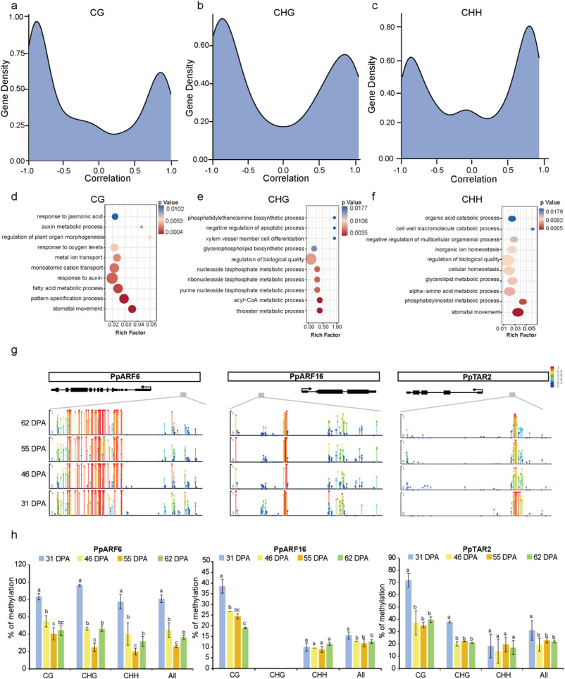
DNA甲基化是一种保守的表观遗传修饰,在基因调控和基因组稳定性中发挥着关键作用。近年来,越来越多的研究探讨了DNA甲基化在果实发育中的作用。然而,DNA甲基化是否参与调控桃果实膨大尚不明确。本研究完成了‘中油4号’桃的单倍体基因组组装,并系统分析了其四个果实发育阶段的甲基化组与转录组变化。结果显示,与花后31天相比,CG和CHG位点的甲基化水平在花后46、55及62天显著降低,而CHH甲基化水平则呈上升趋势。进一步研究发现,CG和CHG甲基化变化可能与DNA去甲基化酶相关,而CHH甲基化则受DNA甲基转移酶调控。通过联合分析,研究鉴定出三个生长素相关基因——PpARF6、PpARF16和PpTAR2,其CG甲基化水平与基因表达呈负相关,并在5-氮杂胞苷处理的‘枣油桃’愈伤组织中得到验证(图1)。

图1.‘中油4号’桃果实膨大过程中生长素代谢基因DNA甲基化水平的变化
本研究揭示了DNA甲基化在果实膨大过程中的动态调控作用,并强调了生长素代谢相关基因在该过程中的关键功能,为果实品质改良提供了新的分子靶点。
纸牌游戏在线玩中心
侯楠副教授和2023级硕士研究生李澳为共同第一作者,谭彬教授和冯建灿教授为共同通讯作者。研究工作得到河南省重点研发专项(251111112900)、河南省高等学校重点科研项目(24A210009)和河南省农业产业技术体系专项(HARS-22-09-G1)资助。
论文链接://www.sciencedirect.com/science/article/pii/S0981942826002202?via%3Dihub#gs1