近日,河南农业大学苹果逆境生物学与简约栽培技术团队在国际著名期刊The Plant Journal(中科院一区Top)发表了题为“MhSHINE2-like interacts with MhGRF3 to promote drought tolerance via modulating stomatal aperture in apple”研究论文。课题组前期通过干旱胁迫下的转录组分析,筛选出一个受干旱胁迫诱导表达的转录因子即AP2/ERF转录因子MhSHINE2-like,并发现MhSHINE2-like与MhGRF3蛋白互作调控气孔运动增强苹果的耐旱性。

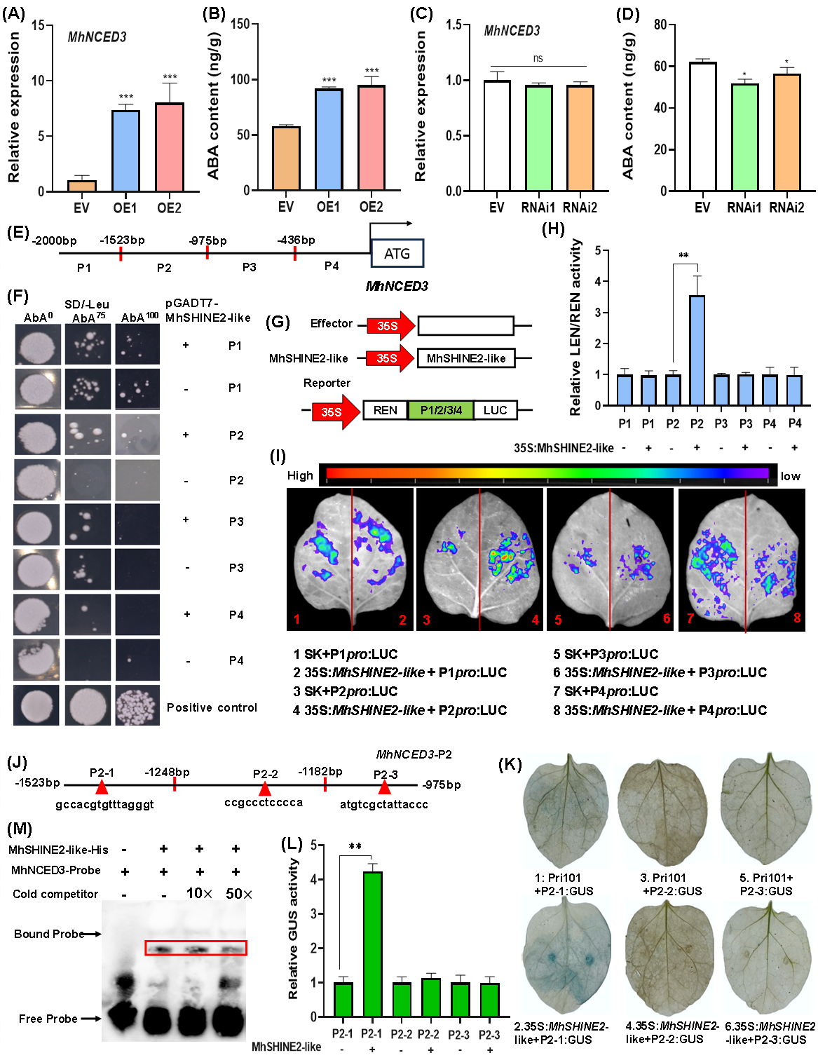
本研究通过农杆菌介导法获得MhSHINE2-like过表达和干扰苹果植株,并进行了耐旱性鉴定,研究结果表明MhSHINE2-like在苹果抗旱中起到正调控作用。为了筛选MhSHINE2-like的下游调控基因,研究人员对ABA合成代谢通路的主要基因进行了qRT-PCR分析,其中MhNCED3在干旱胁迫下表达显著上调。Y1H、LUC、GUS活性及EMSA进一步确定了MhSHINE2-like作为转录激活因子,通过结合并激活MhNCED3的表达(Figure1)。

Figure 1.MhSHINE2-like binds totheMhNCED3promoterto activateitstranscription.
此外,研究人员获得MhNCED3过表达转基因苹果植株,干旱处理发现MhNCED3过表达促进气孔关闭和ABA积累,提高苹果植株的抗旱性(Figure 2 )。

Figure 2.Overexpression ofMhNCED3improves drought tolerance in apple plants.
为了进一步研究 MhSHINE2-like 提高抗旱性的 分子机制 ,通过酵母双杂(Y2H)文库筛选,鉴定到 MhSHINE2-like 直接互作蛋白MhGRF3,并通过Y2H、BiFC、LCI及Co-IP等实验证实了MhGRF3与 MhSHINE2-like 互作且影响 MhSHINE2-like 蛋白稳定性。更有趣的是,研究发现在添加了互作蛋白 MhGRF3 后,增强了 MhSHINE2-like 与 MhNCED3 的结合能力,从而促进ABA的积累,提高了苹果抗旱性 (Figure 3 ) 。

Figure 3.MhSHINE2-like interacts with MhGRF3 and enhances the transcriptional activity of MhNCED3 to confer drought tolerance in apple plants.
总之,研究人员提出一个工作模型,该模型展示了 MhSHINE2-like与MhGRF3相互作用,激活 MhNCED3 的表达,从而促进了ABA的积累并调节了气孔关闭,增强了苹果植株的抗旱能力(Figure 4 )。

纸牌游戏在线玩中心
2025级博士研究生田健雯为论文第一作者,白团辉教授和郑先波教授为论文通讯作者。本研究得到国家自然科学基金项目(32472674)和河南省现代农业产业技术体系(HARS-22-689-09-Z2)的资助。