纸牌游戏在线 - 纸牌游戏在线玩中心

本站主页|
纸牌游戏在线 纸牌游戏在线

科学研究

纸牌游戏在线当前位置: 主页 -> 科学研究 -> 正文

Plant, Cell & Environment|河南农业大学苹果科技创新团队揭示MhNF-YA1-like与MhDnaJC76互作调控苹果抗旱性分子机制

发布日期:2025-07-02

       近日,河南农业大学苹果逆境生物学与简约栽培技术团队在国际著名期刊Plant, Cell & Environment(中科院一区Top)发表了题为“MhNF-YA1-like-MhDnaJC76-MhAAO3 Transcriptional Cascade Enhances ABA Biosynthesis and Drought Tolerance in Apple”研究论文,该研究发现MhNF-YA1-like与MhDnaJC76蛋白互作促进ABA的积累增强苹果的耐旱性。
纸牌游戏在线
       我国苹果的种植面积及产量均居世界首位。苹果主要分布在干旱半干旱区,常因降水不足遭受干旱胁迫,严重影响苹果树的生长发育,造成苹果的产量和质量下降。因此,挖掘苹果的抗旱基因,对苹果的优产优质栽培和分子育种具有重要意义。课题组前期通过干旱胁迫下的转录组分析,筛选出一个受干旱胁迫诱导表达的转录因子即MhNF-YA1-like。本研究通过农杆菌介导法获得MhNF-YA1-like过表达和干扰苹果植株,并进行了耐旱性鉴定,表明MhNF-YA1-like在苹果抗旱中起到正调控作用。
纸牌游戏在线
图1 MhNF-YA1-like正向调控苹果的抗旱性
纸牌游戏在线
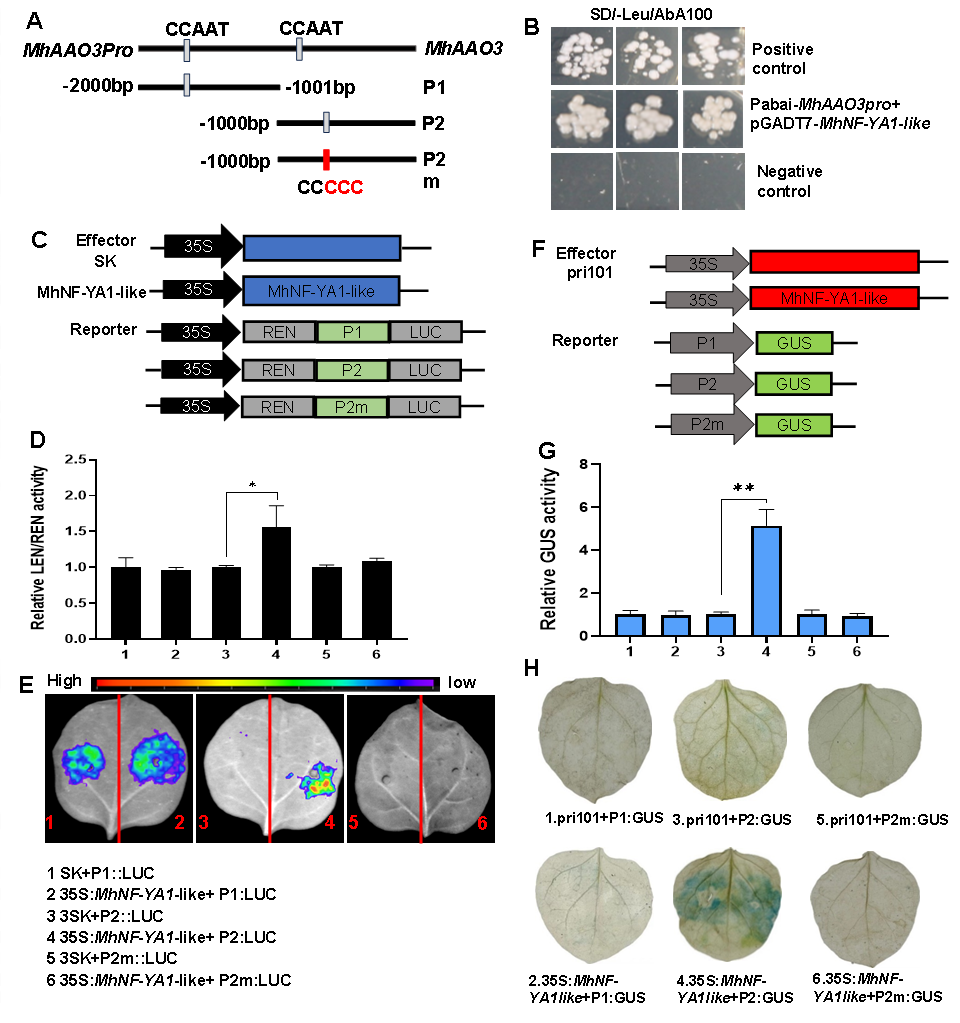
图2 MhNF-YA1-like结合MhAAO3的启动子促进其转录
       通过酵母单杂、双荧光素酶和GUS等技术证明了MhNF-YA1-like可以结合MhAAO3启动子中CCAAT元件,并促进MhAAO3的转录。
纸牌游戏在线
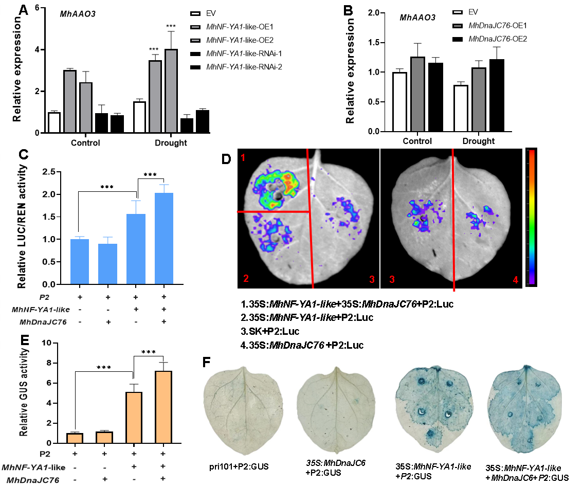
图3 MhNF-YA1-like与MhDnaJC76相互促进MhAAO3的表达
       通过酵母文库筛选出了与MhNF-YA1-like互作的蛋白MhDnaJC76,并通过酵母双杂交实验回转验证两者互作,并双分子荧光互补实验和双荧光素酶互补实验验证了MhNF-YA1-like与MhDnaJC76蛋白互作。进一步通过单转和共转MhNF-YA1-like和MhDnaJC76了进行GUS和LUC分析,发现共转MhNF-YA1-like和MhDnaJC76促进MhNF-YA1-like调控MhAAO3的表达,最终影响了苹果的抗旱性。
纸牌游戏在线
图4 MhNF-YA1-like与MhDnaJC76互作调控苹果抗旱性分子机制的模式图
       纸牌游戏在线玩中心 2022级硕士研究生田健雯为论文第一作者,白团辉教授和郑先波教授为论文通讯作者。本研究得到国家自然科学基金项目(32472674)和河南省现代农业产业技术体系(HARS-22-689-09-Z2)的资助(撰文/田建雯)。
       原文链接://onlinelibrary.wiley.com/doi/10.1111/pce.70029